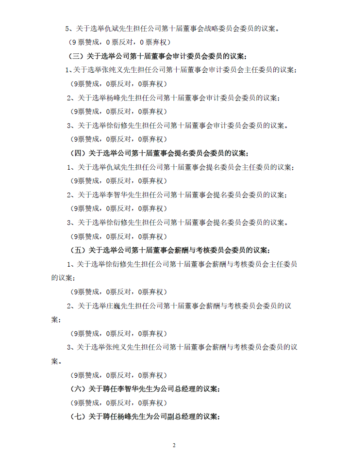
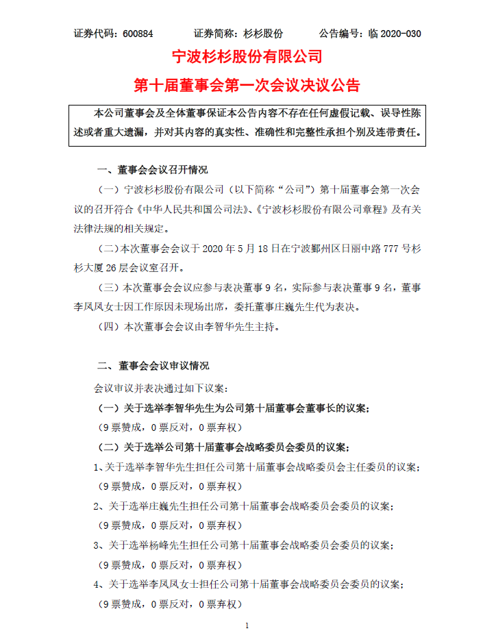
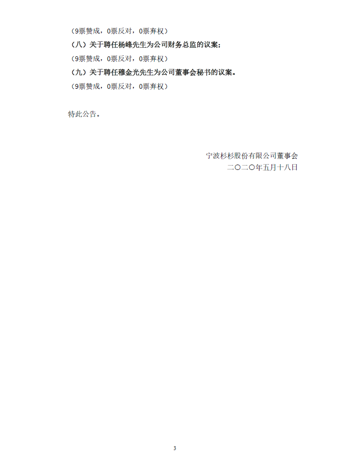
公告 ▏李智华当选为杉杉股份董事长 2020年07月24日 5月19日,宁波杉杉股份有限公司发布公告,宁波杉杉股份有限公司第十届董事会第一次会议于5月18日在宁波鄞州区日丽中路777号杉杉大厦26层会议室召开。本次会议以9票赞成,0票反对,0票弃权的表决结果审议并表决通过了李智华先生担任宁波杉杉股份有限公司董事长兼总经理,杨峰先生担任公司副总经理兼财务总监,穆金光先生担任公司董事会秘书。

 5月19日,宁波杉杉股份有限公司发布公告,宁波杉杉股份有限公司第十届董事会第一次会议于5月18日在宁波鄞州区日丽中路777号杉杉大厦26层会议室召开。本次会议以9票赞成,0票反对,0票弃权的表决结果审议并表决通过了李智华先生担任宁波杉杉股份有限公司董事长兼总经理,杨峰先生担任公司副总经理兼财务总监,穆金光先生担任公司董事会秘书。

 同时,会议以9票赞成,0票反对,0票弃权的表决结果审议并表决通过了《关于选举公司第十届董事会战略委员会委员的议案》,李智华先生担任公司第十届董事会战略委员会主任委员,庄巍先生、杨峰先生、李凤凤女士、仇斌先生担任公司第十届董事会战略委员会委员。